行业新闻
当前位置: 首页 /

新闻动态

/

行业新闻

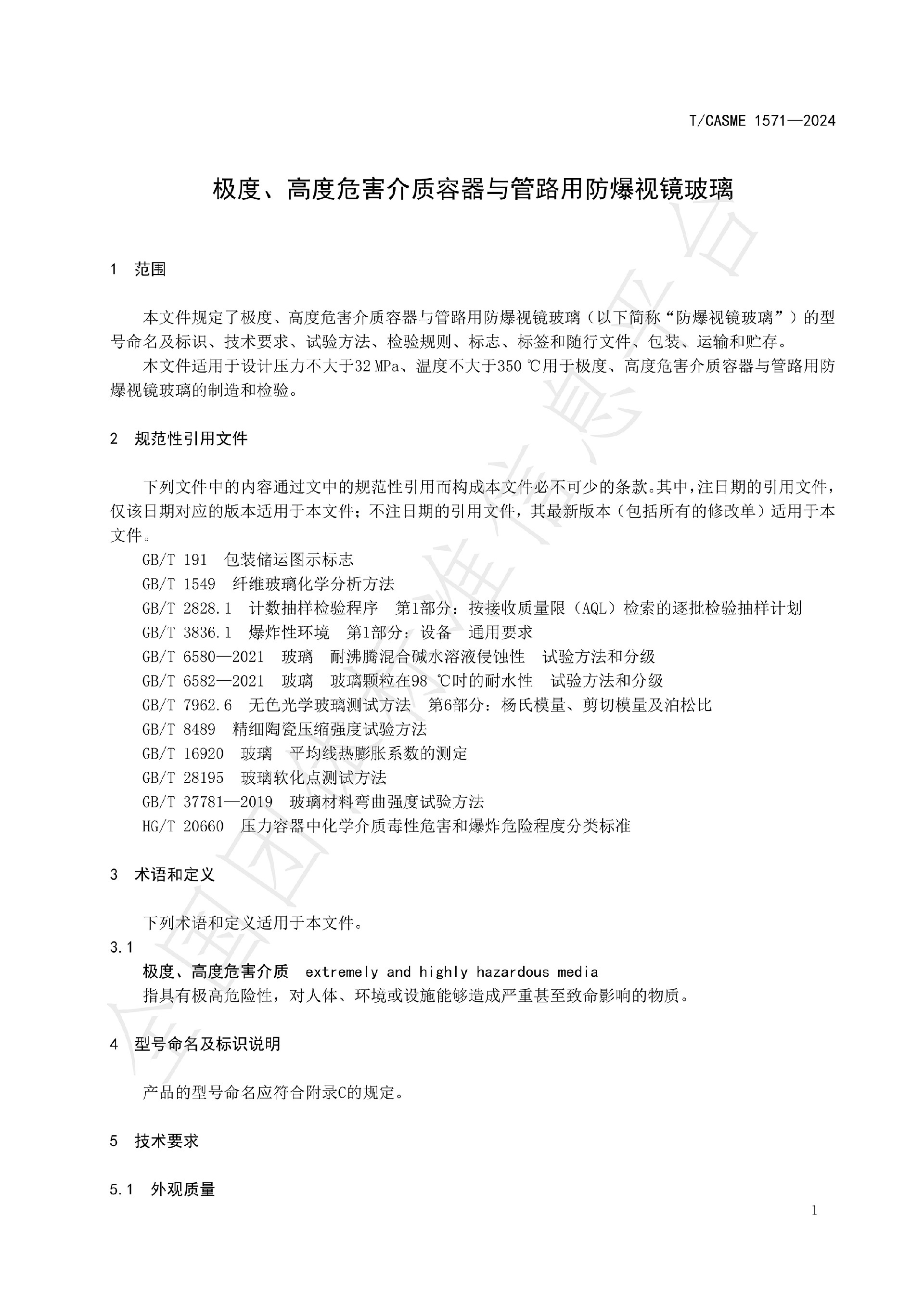
团体标准T/CASME1571-2014《极度、高度危险介质容器与管路用防爆视镜玻璃》隆重发布
时间:2025-04-29 17:34:31发布:金瑞鲁米星锅炉附件(上海)有限公司阅读:145
T/CASME《极度、高度危害介质容器和管路用防爆视镜玻璃》于2024年8月1日正式颁布,将极大地为广大石化设计院和装备制造业带来更加科学、安全可靠的选型和应用依据!

      长期以来,在化工领域的极度、高度危害介质的容器或者管路系统中,需要观察的区域由于没有选型指导标准,制约了广大设计院和装备制造业的设计选型,鲁米星专家工作室的工程师们,在广泛调研行业需求的痛点后,结合广大危险化学品生产过程中观测容器和管路的需要,制定出一套可量化的团体标准,解决了广大用户对极度、高度危害介质视镜玻璃的选型、耐压计算、材料力学性能、热学性能、防腐蚀等重大行业选型课题, T/CASME《极度、高度危害介质容器和管路用防爆视镜玻璃》于2024年8月1日正式颁布,将极大地为广大石化设计院和装备制造业带来更加科学、安全可靠的选型和应用依据!

1571-极度、高度危害介质容器与管路用防爆视镜玻璃_00.jpg1571-极度、高度危害介质容器与管路用防爆视镜玻璃_01.jpg1571-极度、高度危害介质容器与管路用防爆视镜玻璃_02.jpg1571-极度、高度危害介质容器与管路用防爆视镜玻璃_03.jpg1571-极度、高度危害介质容器与管路用防爆视镜玻璃_04.jpg1571-极度、高度危害介质容器与管路用防爆视镜玻璃_05.jpg1571-极度、高度危害介质容器与管路用防爆视镜玻璃_06.jpg1571-极度、高度危害介质容器与管路用防爆视镜玻璃_07.jpg1571-极度、高度危害介质容器与管路用防爆视镜玻璃_08.jpg1571-极度、高度危害介质容器与管路用防爆视镜玻璃_09.jpg1571-极度、高度危害介质容器与管路用防爆视镜玻璃_10.jpg1571-极度、高度危害介质容器与管路用防爆视镜玻璃_11.jpg1571-极度、高度危害介质容器与管路用防爆视镜玻璃_12.jpg1571-极度、高度危害介质容器与管路用防爆视镜玻璃_13.jpg1571-极度、高度危害介质容器与管路用防爆视镜玻璃_14.jpg1571-极度、高度危害介质容器与管路用防爆视镜玻璃_15.jpg



推荐产品
浏览更多产品
玻璃管视盅
所属行业:管道视镜、视盅、视液镜
视液镜
所属行业:管道视镜、视盅、视液镜
机床用防爆玻璃
所属行业:防弹防爆玻璃 机床防爆玻璃
防爆炸玻璃
所属行业:防弹防爆玻璃 机床防爆玻璃
A60  A0级船用防火玻璃
所属行业:防弹防爆玻璃 机床防爆玻璃
钢铁、焦炭车间高温防爆玻璃
所属行业:防弹防爆玻璃 机床防爆玻璃
锅炉房防爆炸玻璃
所属行业:防弹防爆玻璃 机床防爆玻璃
钢化硼硅管
所属行业:高温高压玻璃管、 高压有机管
微信二维码
微信联系
微信二维码
咨询热线
13913881132
联系地址
上海市闵行区闵北路88弄1-30号104幢
返回顶部