上一条:鲁米星专家团队发布团体标准T/CASME1321-2024《油气钻探作业用高压玻璃破裂盘》
下一条:没有了!
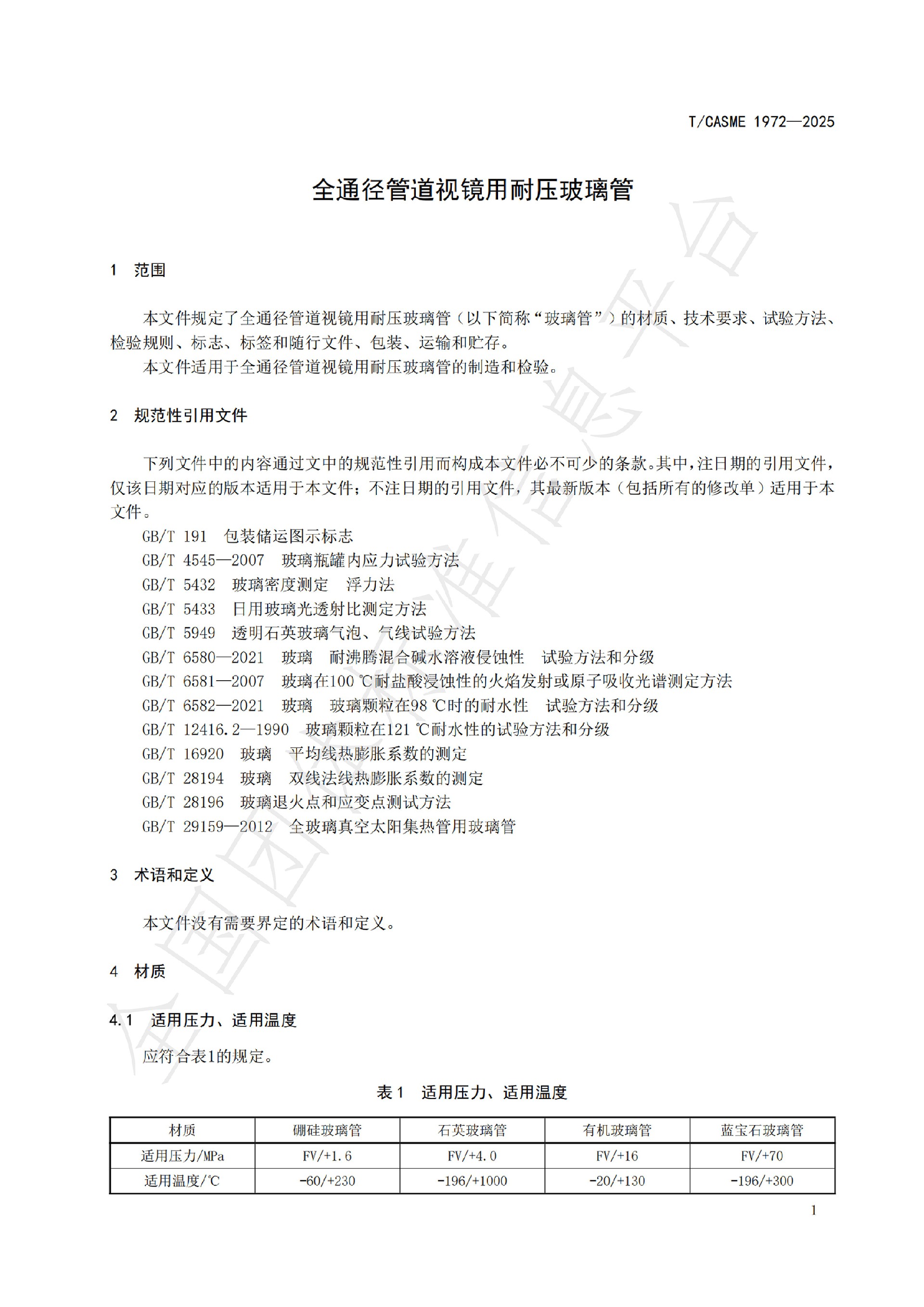
由鲁米星专家团队主导起草的团体标准T/CASME1972-2025《全通径管道视镜用耐压玻璃管》2025年4月18日在全国团体标准平台发布,4月28日起开始实施本标准。
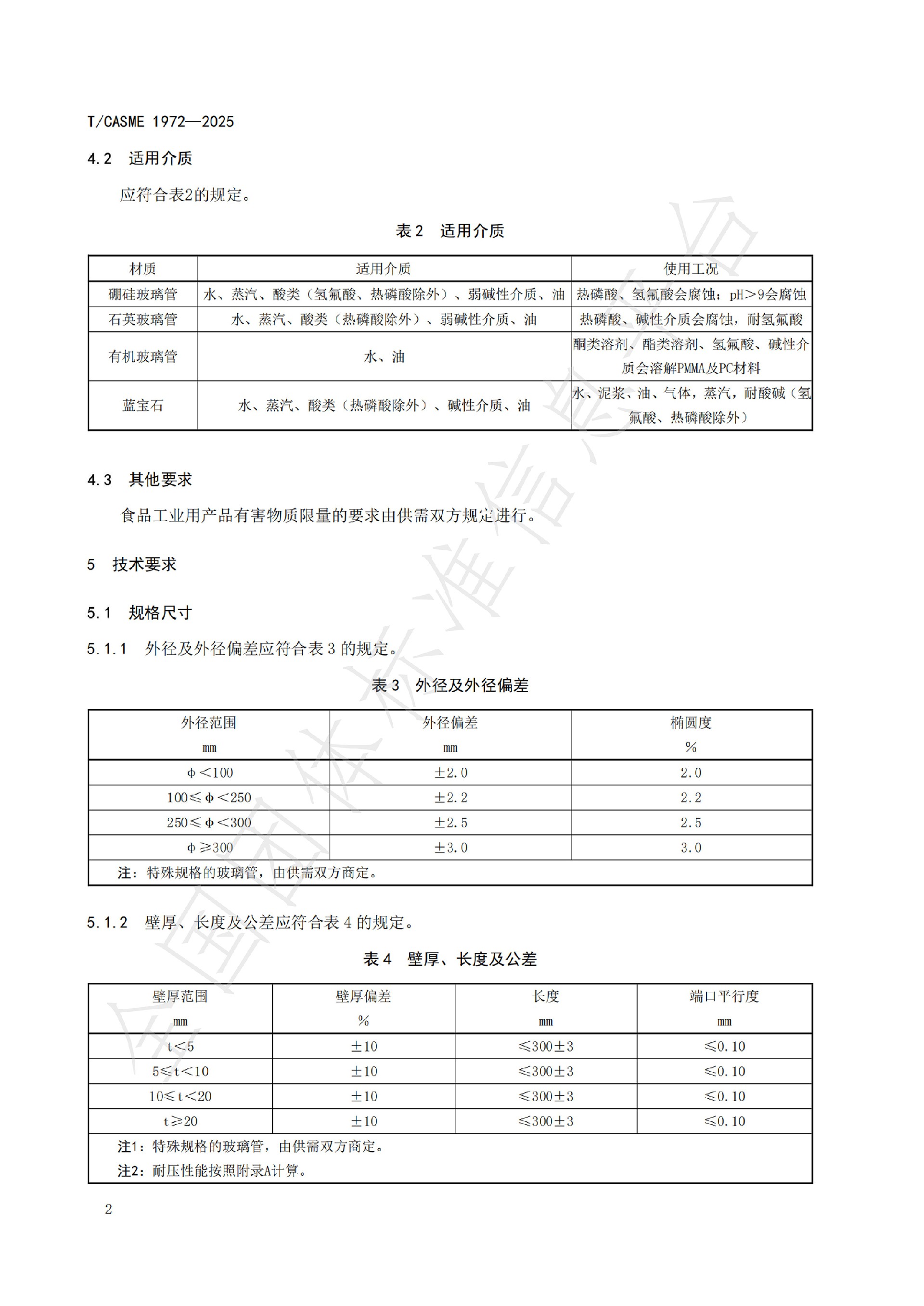
管道视镜用耐压玻璃管由于具有大视野,全通径的特点,受到用户的特别青睐,但长期以来没有相关的产品标准出台,生产企业和用户企业检验评价没有标准依据,本标准的出台,为用户和生产企业提供了详实的科学数据和不同材质的适用温度、介质和耐压壁厚计算公式,以及检验、包装等的要求。
本标准编制过程中得到铁岭铁光仪器仪表有限责任公司、四川中交新能科技有限责任公司、温州米诺阀门有限公司等的各种建议和指导,获得了参编单位资格。











